繁體
登录
上街区基层政务公开
郑州市上街区教育局
县级
2021-03-26
2021-03-26
郑州市教育局关于开展 2020 年度民办学校(教育机构)办学情况检查工作的通知及年检结果
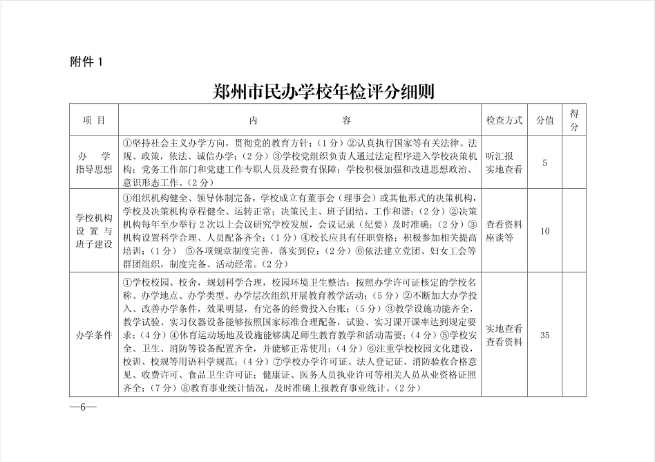
(一) 年检指标
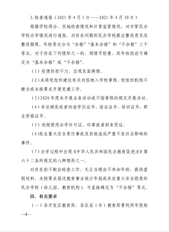
(二)年检程序
(三)年检结果
(四)行政处罚信息
无
主办单位:郑州市人民政府办公室
地址:郑州市中原路233号
邮编:450007
网站标识:4101000002
豫ICP备05012610号-1
豫公网安备 41010202002520号