繁體
登录
上街区基层政务公开
上街区应急管理局
县级
2025-09-04
2025-09-04
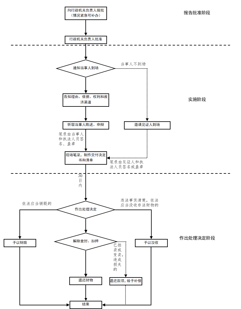
郑州市上街区应急管理局查封扣押流程图
主办单位:郑州市人民政府办公室
地址:郑州市中原路233号
邮编:450007
网站标识:4101000002
豫ICP备05012610号-1
豫公网安备 41010202002520号